HL7® FHIR® Malaysia Core (MY Core) Implementation Guide - Local Development build (v2.0.1) built by the FHIR (HL7® FHIR® Standard) Build Tools. See the Directory of published versions
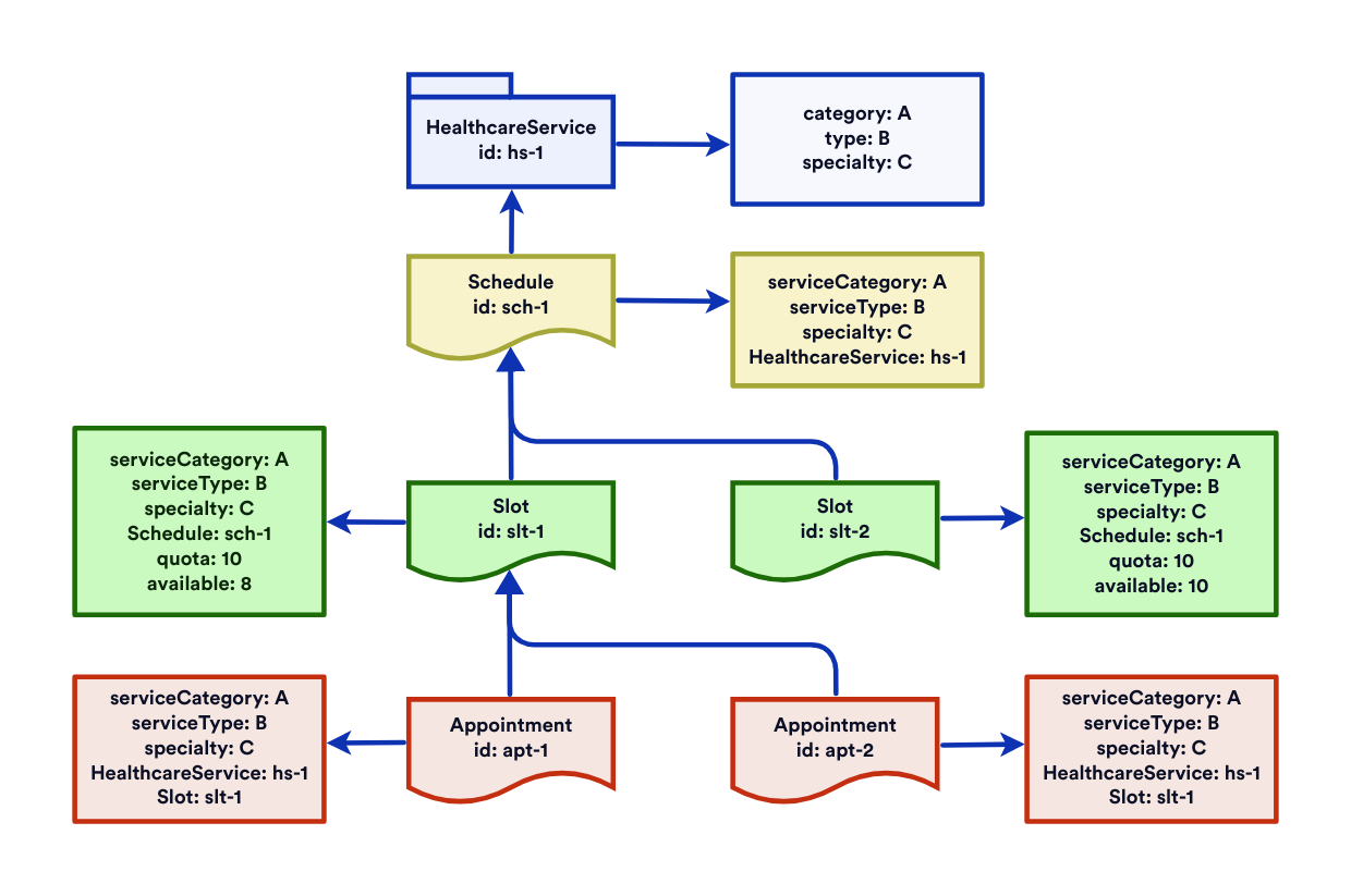
A Scheduling record comprises of a Schedule (MY Core) and a Slot (MY Core).
Schedule.serviceCategory, Schedule.serviceType and Schedule.specialty must go according to the referenced HealthcareService.Slot.serviceCategory, Slot.serviceType and Slot.specialty must go according to the referenced HealthcareService.An Appointment booking is stored as an Appointment (MY Core).
Appointment.status cannot be defined as "booked".Appointment.slot.reference
[base] = address url e.g. "https://fhir.hie.moh.gov.my/baseR4/"
[type] = resource type e.g. "Patient | Appointment | Schedule"
@recordId = unique record ID defined from source system e.g. "appointment-sample"
| Sample Description | Sample Body | API Method | API |
|---|---|---|---|
| Create/Update scheduling | POST | [base] | |
| Create/Update booking | POST | [base] | |
| Retrieve record with ID | - | GET | [base]/[type]/@recordId |
| Retrieve Schedule record with Slot included | - | GET | [base]/Schedule?_revinclude=Slot:schedule&_id=@scheduleId |
| Retrieve Slot record with Schedule included | - | GET | [base]/Schedule?_include=Slot:schedule&_id=@slotId |
| Create and update Appointment record | Appointment | PUT | [base]/Appointment/@appointmentId |
The Slot resource has an extension ExtensionSlotQuota (MY Core) where the elements "quota" and "available" are defined, Slot.extension.where (url = "http://fhir.hie.moh.gov.my/StructureDefinition/slot-quota-my-core"):
A slot "available" count is deducted when an appointment references it, therefore:
Diagram below shows the visual flow of the relation between each resources.
Schedule (MY Core) currently defines 3 types of Scheduling, namely "Internal", "Affiliate" and "Public", stored in Schedule.scheduleType.
Scheduling integration with a different source system can be achieved when a Schedule record complies to the Schedule (MY Core) and Slot (MY Core) standards. By creating Schedules and Slots in HIE, users using RekodPesakit or RekodSaya will be able to book Appointments referencing the created Schedules and Slots. If there are other sources to create an Appointment such as from the source system itself, it is important that the Schedule and Slot version in HIE must always be updated to prevent multiple versions of the same Schedule.
The diagram below shows an overview of the Scheduling and Appointment booking flow integration points.
status:"noshow" by default on the following day based on the start date of the appointment).Refer to the Subscription Guide section under "Appointment topic" for details on subscriptions using Kafka Apache.
An Appointment (MY Core) can be created even if no Scheduling is present (when slot is not referenced in Appointment). Once the Appointment has been updated (fulfilled, noshow, etc) at source, the source system is also expected to update the initial Appointment created in HIE (Otherwise the HIE portal will update status:"noshow" by default on the following day based on the start date of the appointment).
IG © 2022+ MHNexus Sdn Bhd. Package hl7.fhir.MyCore#2.0.1 based on FHIR 4.0.1. Generated 2025-08-27
Links: Table of Contents |
QA Report
| Version History |
|
Propose a change
